Translations for Confluence Data Center/Server

Which language is displayed?


It might be confusing at first to determine which language is displayed where and when. That's why we have listed the different language settings for “Translations for Confluence” and how they affect your user experience.


The following information applies to the language displayed on Confluence pages. If you are using Translations for Confluence for knowledge base articles in Jira Service Management (JSM), please refer to the page translations of Jira Service Management articles.


Which language is displayed to whom?

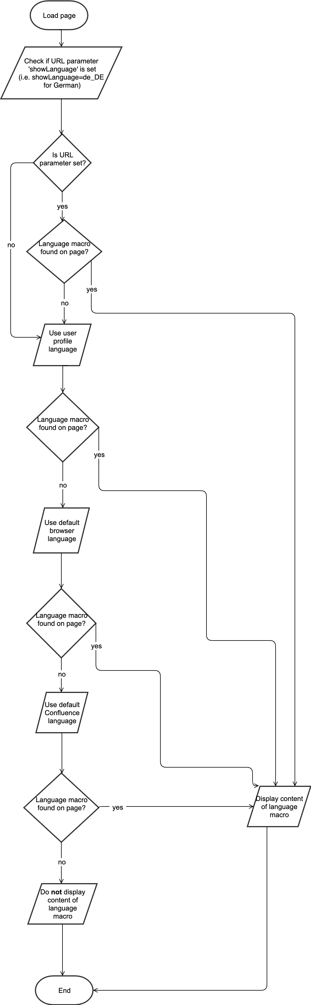
The language a user sees when accessing a Confluence page will depend on the following factors, in order from highest to lowest importance:

  1. If the page is accessed through a URL containing the showLanguage parameter, the specified language version is displayed. Read more.

  2. The user's profile language (set in Confluence). Users must be logged in for this setting to take effect. Anonymous users will skip this step.

  3. The user's browser language (set in the user's browser settings)

  4. Confluence's default language (set by Confluence administrator)


The user can switch to another translation by using the language drop-down on the page. This will update the current page’s title and content (and, starting from version 9.0.7, the page tree entries). The language selection is valid for the current page view only.



Flow Chart

If you prefer a more technical approach, this flowchart demonstrates the principles stated above.


language macro selection.drawio.png